行业主要上市公司:德联集团(002666)、大东方(600327)、明新旭腾(605068)、旷达科技(002516)、苏奥传感(300507)、常熟汽饰(603035)、拓普集团(601689)等。
本文核心数据:汽车用品市场发展规模和未来市场规模预测
1、我国汽车用品正处在质量升级期
汽车用品作为汽车后市场的重要组成板块,其发展历程随着汽车后市场与汽车产业的发展而发展。20世纪80年代,我国新车市场逐步兴起,随着轿车拥有量特别是私家车拥有量的增加,汽车美容、养护业开始被有车族所熟知,汽车美容养护用品随之出现;
20世纪90年代开始,随着汽车私有化进程的不断推进,汽车维修领域崛起,汽车维修工具逐渐丰富起来,同时,汽配城、汽配一条街开始遍地开花;
2000年以后,随着互联网的普及,淘宝、京东等综合电商的出现,汽车后市场服务领域逐渐向线上服务转化,线上购买逐渐成为汽车用品购买最为重要的渠道之一;
2011-2017年,由于资本的注入,汽车后市场开始加速发展,连带着汽车用品行业企业也开始快速扩张,竞争逐渐激烈;
2017年至今,服务质量更高的优质企业开始脱颖而出,汽车用品企业逐渐开始想产品质量、服务质量和客户体验等方面扩张。

2、2020年市场规模约为8400亿元
2019年德勤发布了《2019中国汽车后市场白皮书》,数据显示2018年我国汽车用品市场规模为7200亿元,过去三年年复合增长率为28%,以此可以推算出2016年我国汽车用品市场规模约为4400亿元。2018年时德勤对于我国汽车用品市场规模未来成长性预测评级为一般,主要是因为我国汽车用品行业囊括范围较广,竞争较为激烈,整体发展态势短期内无法得到改善,因此市场成长性或将维持现状。
前瞻认为,汽车用品作为汽车保有的刚需产品,几乎每辆新增汽车车主都会不同程度的购买汽车用品,因此我国汽车用品市场规模增长或会受到我国每年汽车保有量增速的较大影响。基于此逻辑,前瞻估计2018年之后汽车用品市场规模增速或将与每年汽车保有量增速大致相符,由此估算得到2020年我国汽车用品市场规模约为8400亿元。

3、市场参与者众多
由于汽车用品行业产品种类众多,整个行业内没有形成大型的垄断性企业。从细分产品来看,汽车挂饰、香水、彩条、方向盘套等大部分产品进入门槛较低,小型企业也可以进行相关产品生产,因此处于竞争较为激烈的状态,而润滑剂这种与石油化工紧密相关的产品形成了几大巨头企业垄断市场的格局,如中石化、中石油、壳牌以及埃克森美孚等。


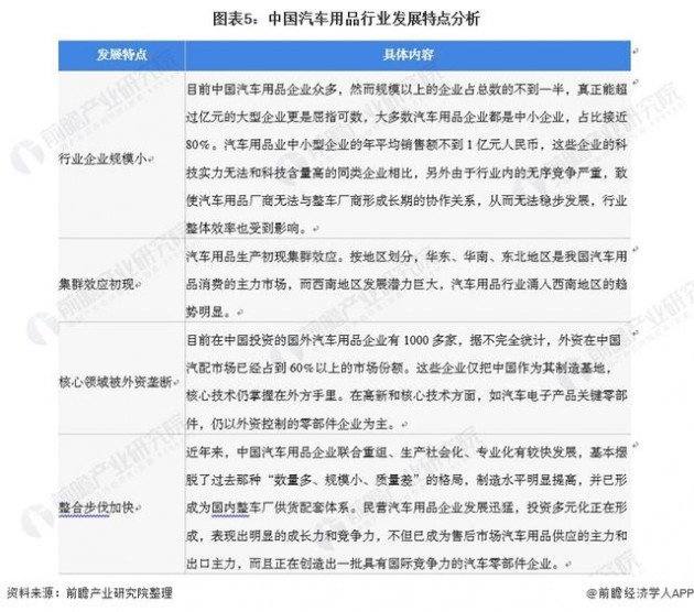
4、行业呈现四大特点
我国汽车用品行业包含细分产品众多,因此生产相关产品企业规模普遍较小,但近年来随着市场竞争局势变化,行业整合步伐开始加快,集群效应初步显现。

5、2026年汽车用品市场或将突破2万亿元
虽然我国汽车保有量增速下降,但我国汽车保有量总体规模仍旧保持着稳定的增长态势,随着消费能力的进一步提高,在汽车加装电子产品,进行汽车装饰和汽车改装的消费将增多,进一步推动行业规模的扩大。
同时90后逐渐成为消费主体,年轻人追求个性,汽车产品将呈现个性化的发展趋势,DIY类产品将进一步增多;消费升级下,消费者对品牌的认同感将进一步增强,基于此社会环境,我国汽车用品市场规模或将继续保持上升态势。
综合以上因素,再结合我国汽车保有量增速情况,前瞻预测2026年我国汽车用品市场规模或将达到2.24万亿元,2021-2026年年复合增长率为17.7%。

以上数据参考前瞻产业研究院《中国汽车用品行业市场前瞻与投资战略规划分析报告》,同时前瞻产业研究院还提供产业大数据、产业研究、产业链咨询、产业图谱、产业规划、园区规划、产业招商引资、IPO募投可研、招股说明书撰写等解决方案。
更多深度行业分析尽在【前瞻经济学人APP】,还可以与500+经济学家/资深行业研究员交流互动。
(文章来源:前瞻产业研究院)
郑重声明:图文由自媒体作者发布,我们尊重原作版权,但因数量庞大无法逐一核实,图片与文字所有方如有疑问可与我们联系,核实后我们将予以删除。
热门阅读
最近发表
未来汽车网,版权所有